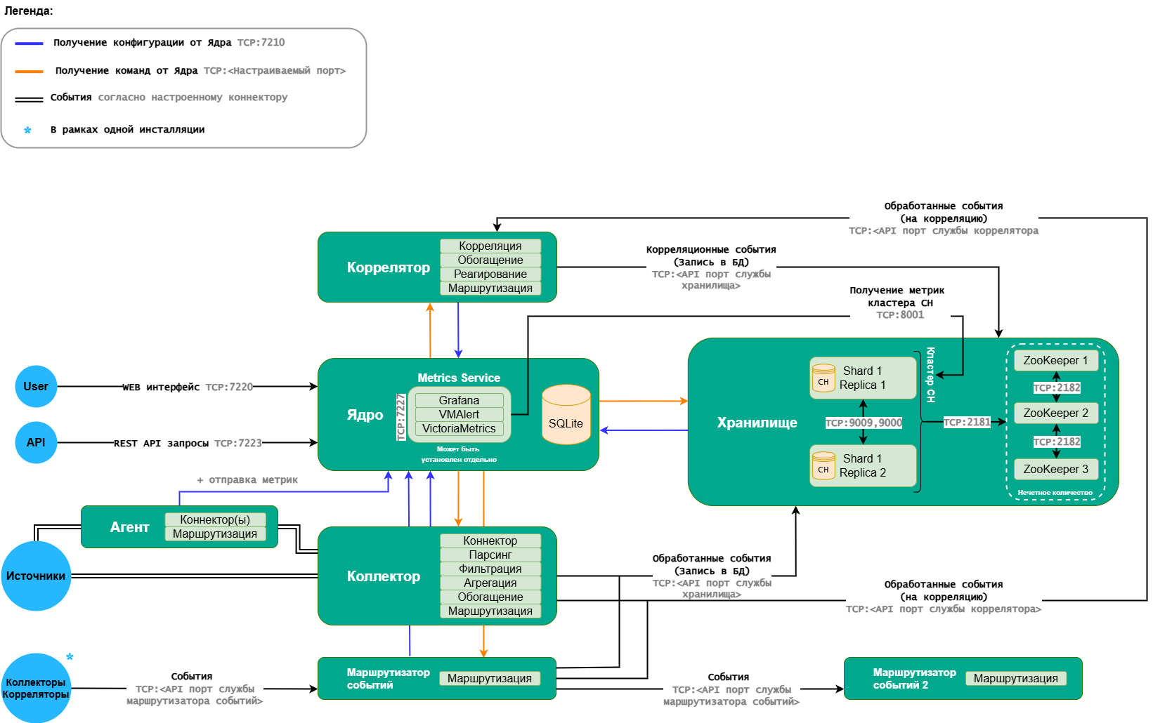
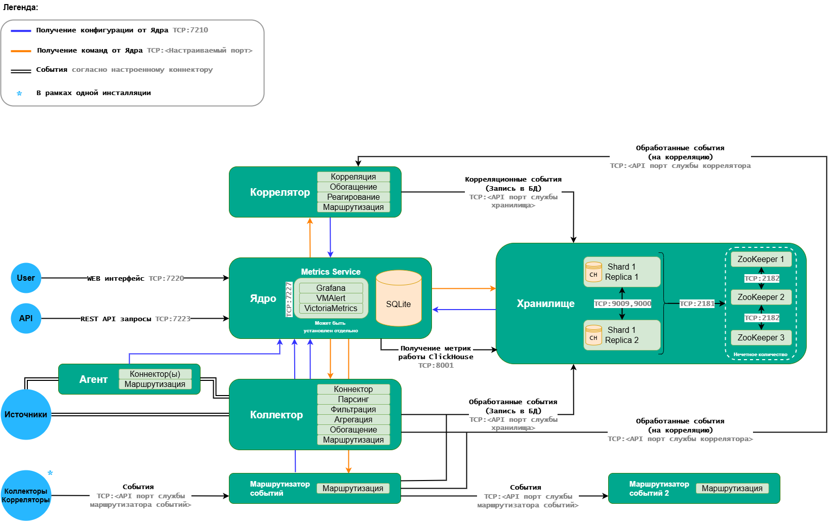
Схема сетевого взаимодействия KUMA (Архитектура)
Информация, приведенная на данной странице, является разработкой команды pre-sales и/или community KUMA и НЕ является официальной рекомендацией вендора.
Полная таблица доступов по портам (используемые порты) KUMA: https://support.kaspersky.com/help/KUMA/3.2/ru-RU/217770.htm
Между шардами кластера хранилища необходимо также открывать порт 9000, несмотря на то, что это не указано в таблице документации
Схема (хранилище представлено с двумя репликами, т.е. с копией данных):
В случае если не дать доступ от Ядра до API портов служб (оранжевая стрелка), ядро не сможет отслеживать статусы служб и метрики, но события могут отправляться на корреляцию и хранение (если эти доступы открыты)
Для работы в изолированных сегментах через дата-диод, можно узнать в этой статье
Файл для редактирования (draw.io): https://box.kaspersky.com/d/757e0187aeae4d1caffb/


No comments to display
No comments to display